
中國粉體網訊 傳統中藥劑型(如丸、散、膏、丹、湯、露、酒、酊等)雖具有悠久的人用歷史,但部分劑型仍存在服用劑量大、吸收途徑單一及生物利用度較低等局限性,這在一定程度上制約了其臨床療效的發揮。為推動中藥現代化進程并滿足當代醫療需求,開發新型中藥劑型已成為行業發展的必然趨勢。
近年來,中藥注射劑、吸入制劑及原位凝膠等創新劑型不斷涌現。其中,經肺吸入給藥系統因其具有快速、高效、全身不良反應小、患者依從性好等優點,其臨床應用潛力和市場前景廣受矚目。作為該領域的代表性劑型,中藥經肺吸入粉霧劑近年來更是備受青睞。
中藥吸入粉霧劑研發現狀
目前,中藥DPIs尚處于實驗室研究階段,全球尚未有中藥DPIs產品獲批上市,但該領域的研究已取得了一定的進展,涵蓋中藥單體、組分、單味藥及復方,以中藥單體成分研究為主。隨著納米科技、材料科學等領域的蓬勃發展,納米粒、大孔微粒、脂質體及微球等先進載體技術應用于中藥DPIs研發,極大地豐富了其制劑形式,顯著提升了藥物的穩定性、肺部沉積效率及靶向釋放能力,為中藥DPIs的發展注入了強勁動力。
現已有一系列基于多種中藥成分開發的DPIs及部分不同疾病靶向的中藥單體DPIs研究成果,通過噴霧干燥法、濕法球磨法等微粉化技術,制備出具有優異分散性能和適宜粒徑分布的中藥DPIs。
有研究者利用噴霧干燥,將軟骨素/乳鐵蛋白涂層與親水性培美曲塞-親脂性白藜蘆醇-液晶納米微粒嵌入微顆粒系統,開發出一種新型可吸入納米復合粉霧劑,該制劑具有卓越的體外氣溶膠性能,其質量中值空氣動力學直徑(MMAD)為2.41μm,微細粒子劑量百分數(FPF)高達61.6%,確保了藥物深肺沉積與持續緩慢釋放,為肺癌的靶向治療提供了有力支撐。
中藥DPIs研發關鍵技術與方法
中藥DPIs的制備流程復雜而精細,從原料藥提取分離純化,到藥物微粉化和制劑成型,開展全過程質量檢測,以確保終產品的安全、有效、質量均一。
(1)生物信息學與多組學融合的藥效物質深度挖掘
中藥DPIs的藥效物質基礎是其療效的核心,但中藥的復雜成分和多靶點作用機制使得藥效物質基礎難以明確界定。DPIs通過吸入進入肺部,要求藥效成分必須能夠在肺部形成穩定的沉積,且具備較好的肺部穿透性和吸收性。然而,中藥復方藥效物質種類繁多,包括黃酮類、萜類、生物堿等多種化合物,其在肺部的吸收和代謝差異顯著。且目前對于中藥復雜成分在肺部吸收代謝規律和作用機制的研究基礎相對薄弱,進一步增加了藥效物質基礎確立的難度。
為明確藥效物質基礎,常采用的策略是對中藥進行系統的化學成分解析,利用化學成分極性分割將中藥復方拆分簡化;結合計算機模擬和數據庫智能分析預測來研究其作用機制和靶點;同時開展多組學(如轉錄組學、代謝組學、蛋白質組學等)數據整合分析,通過多維度驗證,全景化揭示生物學過程中的復雜性狀,進而明確中藥關鍵效應環節及藥效物質基礎。
(2)根據DPIs物料性質的微粉化工藝篩選
就DPIs而言,藥物在氣管、支氣管及肺部不同區域的沉積量是藥物起效的關鍵。由于人體呼吸道的生理性彎曲,空氣動力學直徑(DA)大于5μm粒子因慣性作用與呼吸道壁發生撞擊并沉積在口咽部,而DA小于1μm的粒子主要受擴散作用影響,可能隨呼氣排出,故DPIs微粒的最佳粒徑范圍1~5μm。因此,制備適宜粒徑的微粒是中藥DPIs制備工藝的關鍵。

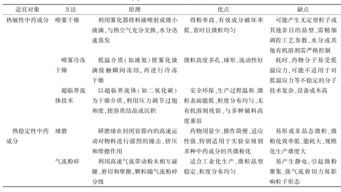
常用吸入粉霧劑微粉化方法
(3)處方流動性與黏附性優化策略
大多數DPIs由藥物和輔料組成,其中原輔料表面粗糙引起的機械力、裝置材料絕緣產生的靜電力、水分存在時的毛細管力和來自物質電磁性質的范德華力綜合作用影響藥物與載體黏附-解聚的平衡。研發中藥DPIs需特別關注處方流動性與黏附性的平衡問題。由于中藥成分往往較為復雜,其粉體特性可能受更多因素影響,使得平衡這2種性質的挑戰更為顯著。DPIs的粉體特性,作為內聚力/黏附力綜合作用的結果,其關鍵特性及相關測試方法、影響因素,見表。

吸入粉霧劑的粉體特性
(4)肺部滲透與吸收增強策略
藥物沉積后,在肺上皮襯里液中溶解釋放,溶解性不佳的藥物易被黏液-纖毛清除或巨噬細胞吞噬而無法進入肺上皮細胞,構成了藥物吸收的天然屏障。評估中藥DPIs局部效能時,需重點考慮快速起效時間、穩定的藥物釋放速率、高度的氣道靶向選擇性以及迅速的全身清除效率。而旨在發揮全身作用的藥物,則需聚焦于減少肺部過度暴露、增強肺部穿透力并確保足夠的全身暴露量,以平衡療效和不良反應風險。研究發現多數中藥成分在肺部展現出與小分子化藥相似的快速吸收特性,其經肺吸收達峰時間可短至15min內,但這種特性也制約了其在肺部的生物利用度和作用時間。
(5)非臨床安全性評價策略
在中藥DPIs的研發中,安全性是首要考慮的因素。鑒于中藥成分的復雜性、毒性的漸進性、安全劑量的模糊性,加之DPIs肺部的高暴露性,安全性問題尤為突出。
(6)吸收、分布、代謝、排泄綜合評價策略
鑒于中藥成分的復雜性及肺部代謝酶、轉運體的特殊性,中藥DPIs的PK研究面臨諸多挑戰,特別是中藥復方PK研究中指標性成分的選擇與有效模型確立等問題。中藥DPIs的PK研究需綜合體內外多種方法,并針對中藥成分的特殊性進行創新性探索,如可借鑒“中藥多組分整合藥代動力學”思路,利用相似性分析對復方中藥中多組分指標進行數據降維,篩選關鍵成分群進行整合,以實現中藥整體動態PK表征。
(7)藥效驗證與精準給藥策略
傳統中藥劑型向中藥DPIs轉化,在療效上需保持或有所提高。同時,還需關注中藥DPIs的量效關系,由于中藥成分的復雜性,其劑量與療效之間的關系往往呈現非線性的特征。因此,在進行藥效驗證時,不僅要關注藥物的絕對劑量,更要深入研究不同劑量下藥物成分間的相互作用及其對整體療效的影響。
參考來源:
馬雨雯,曾儀晨等.中藥經肺吸入粉霧劑的研究概況及其系統研發思路與方法
(中國粉體網編輯整理/青黎)
注:圖片非商業用途,存在侵權告知刪除