白金會員
已認證
近日,國家知識產權局信息顯示,成都精新粉體測試設備有限公司取得一項名為“一種激光粒度儀的進樣裝置”的專利,授權公告號CN222420244U,申請日期為2023年12月。
專利摘要顯示,本申請公開了一種激光粒度儀的進樣裝置,通過每個控流孔的孔徑不同來實現進料速度,有效減少人工的干預,對于進料速度的把控準確性較高,從而減少或避免對樣品的檢測結果造成影響。
本申請包括:支撐板與連接板件連接,連接板件上設置有開孔,漏斗安裝在開孔中,連接組件設置在支撐板的一側,振動電機安裝在連接組件上,安裝板體設置在漏斗下方,多孔切換盤設置在安裝板體的下方,多孔切換盤上設置有若干個不同孔徑的控流孔,安裝板體與連接組件連接;振動電機用于帶動連接組件進行振動,連接組件用于通過支撐板帶動漏斗進行振動,樣品經震動的漏斗出口抖落到多孔切換盤中,多孔切換盤用于通過多個孔徑控制樣品的進樣速度。

成都精新粉體測試設備有限公司成立于1998年,是國內具有自主知識產權的生產型企業和四川省高新技術企業。專注于激光粒度分析儀、真密度分析儀、比表面積分析儀、粉體振實密度等分析測試儀器的研發、生產和銷售。 成都精新一直秉承“質量至上,誠信服務”的經營理念,堅持軟件和硬件的自主創新,深耕粉體測試設備領域。近三十年的發展過程中,公司擁有一批從事機械、電子、材料、計算機方面的科研團隊。雄厚的技術力量,完善的質保體系,成熟的工藝設備,豐富的生產經驗,在為客戶提供優質產品的同時,我們也取得了多項專利技術和行業榮譽證書。


榮譽證書
在歷屆全國粒度儀量值比對活動中,成都精新的JL系列激光粒度儀均通過驗證,取得能力驗證證書,測試精度達到國外同類儀器測量水平。系列產品熱銷國內市場,廣泛應用于粉體生產、加工企業,大專院校、科研院所等;并出口到北美、歐洲、印度、臺灣、香港等地,廣受客戶的贊譽和好評。
濕法激光粒度分析儀

JL-1177 激光粒度分布儀
JL-1177是成都精新經過多年的技術積累,研發的一款高性能濕法全自動激光粒度分布儀。
【性能優勢】采用全密封金屬外殼,多系統一體式設計,具有抗電磁干擾能力強、量程寬、重復性好、精度高、自動化程度高、測試速度快等優點。
【技術創新】采用超聲波防干燒技術,樣品池在無水狀態下超聲波會自動斷開電源,智能化模塊設計,人性化操作軟件,快捷的獲得準確可靠的粒度結果。
【應用領域】非常適合產品種類多,分布范圍寬的企業、科研單位使用。是廣受客戶贊譽的國產高性價比全自動激光粒度儀。

干法激光粒度分析儀

JL-6000干濕兩用激光粒度儀
JL-6000激光粒度分布儀是一種高端的粒度分析儀器,集干法測試和濕法測試于一體。干法或濕法測試,不需更換裝置,只需在測試軟件菜單中選擇干法或濕法,即可快速實現功能轉換。
【性能優勢】儀器采用金屬外殼全密封結構,具有良好的電磁屏蔽性能,而且能在測試中達到環保無污染,快捷的獲得準確可靠的粒度分布結果,具有重復性、穩定性、分辨率高等優點。
【系統構成】干法系統由主機、輔機(內置抽塵系統、儲塵廢料罐、壓縮空氣凈化罐)、靜音空壓機等部分組成,濕法系統由超聲波分散、機械攪拌器、循環等部分組成。
【應用領域】濕法分散系統可以測試常規樣品和乳液類的漿料,干法分散系統適用于測試磁性材料、藥粉和易溶解的樣品。

噴霧激光粒度分析儀

JL-3000A 噴霧激光粒度儀(連體式)
JL-3000A型噴霧激光粒度儀(連體式),是專為小體積霧滴粒徑測量而設計的一款高性能粒度儀。
【性能優勢】
1. 采用全量程米氏散射理論,運用成都精新公司(無約束)自由分布模式計算粒度分布,每一級粒度均達最高分辨率,能充分檢測出每一粒級細節的細微差別。
2. 機箱外殼全密封設計,防塵防水,使儀器具有良好的電磁屏蔽抗干擾性能。
3. 測試動態范圍寬,操作簡便。主機與輔機間距 400mm,測試速度快,重復性好、穩定性好。整個測試過程在電腦控制下自動開啟 / 關閉,可對所測水霧、油霧、煙霧等快速分析其粒徑分布數據。

【應用領域】非常適合醫藥噴霧、小型噴嘴、加濕器等霧滴粒徑的測試。通過對霧滴測量的粒度分布數據,可優化噴嘴設計,優化噴霧條件,評價噴霧效果,達到研發和控制產品質量的目的。

納米激光粒度分析儀

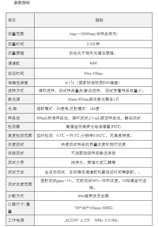
JL-1198 納米激光粒度儀
【應用領域】納米粒度儀廣泛應用于科研院校、陶瓷、硅溶膠、水油乳液、油漆、涂料、顏料、油墨、電子、核材料、化妝品以及其它納米材料研究、制備與應用等領域。
【性能優勢】全密封的金屬外殼,具有良好的電磁屏蔽抗干擾性能,將光電子、樣品池、循環系統等設置于儀器內部,自動選擇最佳的通道數和延時時間等參數,達到最高的測試精度和重復性。
每測一個樣品只需2~5分鐘,在電腦控制下全自動連續測試。并具有動態光濃度測試功能和靜態光分子量檢測功能,可以快速定性測試溶液的濃度。

成都精新部分知名合作企業

展望未來,成都精新將繼續秉承創新精神,深耕粉體測試設備領域,不斷推出更多具有自主知識產權的高性能產品,為推動粉體測試技術的發展和進步貢獻力量。
參考來源:
金融界、成都精新粉體測試設備有限公司官網


